|
back
to www.audiodesignguide.com |
To get more information contact me at: webmaster@audiodesignguide.com |

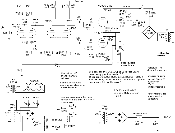
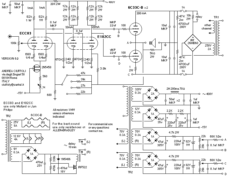
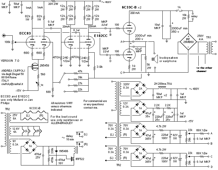
I use such a setup with normal loudspeakers and with my Beyerdinamic DT990 earphone. It could be a good choice to drive an ESL loudspeaker.
The power stage has been designed to work in a SEPP (Single Ended Push Pull) configuration.
In my opinion the bigger problem encountred with the SEPP configuration is due to the unbalance of the amplification factor between the output tubes (upper and lower).
To overcome such a trouble, my choice was for the Technics configuration:
Important email messages related with this project:
Driver stage or Voltage stage solutions