|
back to www.audiodesignguide.com |
To get more information contact me at: webmaster@audiodesignguide.com |
Hybrid Class D System
started on October 3 st , 2024
INTRODUCTION
Many years ago I conducted a series of
tests on class D
amplifiers, four products were listened to in 3 different condictions and
with different persons.
Even if the sound of each of these products was
different from the others, none of them could come close to the sound result
obtainable with a good quality traditional class AB or class A amplifier.
The technology of
class D amplifiers has evolved and now I hear positive opinions from my
audiophile friends even in comparative listening sessions with traditional
amplifiers.
FOSI FOX V3


There is an
amplifier that is considered a small miracle, I am speaking about the
Fosi Fox V3 with the chip
TPA3255.
It is a very cheap product but Fosi
Audio has used audio grade components and a good layout.

The opamp are DIP
on socket so these are wappable and you can test different products to get your
preferred sound signature.
This amplifier does not use the PFFB (post-filter
feedback) that is present in the V3 Mono version but in this product there are
more opamp on the signal path.
PFFB offers many
benefits including lower output noise, improved THD+N performance, improved IMD
performance, lower output impedance, frequency response less affected by load
impedance, and suppression of nonlinearities of the LC filter (I will test
in the future).
The declared specification are:
The amplifier is
composed by 3 parts: input stage, a class-D power amplifier (TPA3255)
and an external power supply.
The input stage is necessary to produce a
balanced signal to drive the second stage.
The schematic of Fosy Fox V3 is
very near to the evaluation board of TPA3255.


The only difference
between the 2 schemes is represented by the capacitor in the middle to separate
the 2 opamps but it is not essential because both points are almost at the same
voltage.
One thing that an audio engineer sure doesn't like is the opamp
powered by a single power supply (12V), the non-inverting input in this case is
connected to a half voltage reference (6V).
This input stage is not the best
way to create a differential signal with opamps but it is the only one that
requires only a double opamp and keeps the input inpedance high so it does not
require an additional opamp to act as a input buffer.
The interstage
capacitor on Fosi Fox V3 are 8 x 10uF Elna
RA3, this is a cheap audio grade cap. far from Elna SILMIC (in any case too
soft in my opinion).
I prefer the sound of Nichicon Muse
UFG but replace all this caps is not very easy.
The output filter is
composed by Sumida Audio Inductors and WIMA
Red Capacitors.
This amplifier come with an external 32V switching power
supply but there is the option to use a 48V to increase the output power.
The
most important and easy intervention concerns the replacement of the opamps.
I have tested the following models:
Company
model
CMRR (dB)
KsVR (dB)
SR (V/us)
Band (MHz)
Aol (dB)
cost ($)
Texas
Instruments
NE5532
100
100
9
10
1-2$
Nisshinbo
Muse02
110
110
5
5.8
40$
SparkosLabs
SS3602
20/12
5
140
80$
CMRR: Common-mode rejection ratio
kSVR: Supply-voltage rejection
ratio (ΔVCC±/ΔVIO)
SR: Slewrate at unity gain
Band: Unity-gain bandwidth
Aol: Open Loop Gain
![]() |
![]() |
![]() |
The listening tests were
carried out with the greatest possible objectivity and using a very analogue
digital source, my
NAA DSD DSC
with HQPlayer
software set for a resample to 5.6MHz DSD.
The Muse02 sounds better than the original NE5532
included in the Fox V3 but only because it makes the sound softer but it cancels
out many details and adds a tail to the bass.
The NE5532 is sometimes too aggressive and it can
certainly be a problem especially with normal digital sources, in this case the
Muse02 can help a lot.
The SS3602 is very different from the first chips and
this is immediately noticeable with any song.
It does not sound aggressive but maintains all the
details with a dry bass without tail, so it is definitely the final choice even
if the cost is high.
The Fox v3 is sold with a 32v 5A switching power supply but it is possible to buy the more powerful 48V 5V version with which the amplifier sounds decidedly cleaner even at normal power.
The second listening session was done using a very
simple tube pre amplifier composed of a ECC82/12AU7/5814 Jan Philips tube and a
IRF820 mosfet (this pre-ampl is in develop phase but you can see also
the my last Headphone amp).
The
preamp has greatly increased the overall sound effect, the depth of the
soundstage and the harmonics of the instruments and eliminates the aseptic
effect typical of solid state amplifiers so I suggest it.
I suggest the use
of vaccum tube pre-ampl. with low voltage gain, no feedback and a low output
impedance.
So even if it seems incredible a Fosy Fox V3 with 48V power
supply, a pair of SS3602 opamp and a good simple preampl. can give a sound
comparable to one of my latest amplifiers.
I don't suggets the Fosi V3 mono becasue there is one more opamp on the signal path to create the useless balanced input.
Follows the result of another test with various opamp, also here without the tube pre-ampl to reduce the number of components on the signal.
| Company | model | value (10 max) | cost ($) |
| SparkosLabs | SS3602 | 10 | 80 |
| Analog Devices | AD8599ARZ on DIP | 9 | 19 |
| LIEEWHO | EQ200 | 8 | 40 |
| Texas Instruments | OPA1612 on DIP | 7 | 11 |
| Audioprometheus | Selected | 6 | 35 |
| Burson Audio | V5i | 5 | 48 |
| Douk Audio | Oracle 02 | 4 | 14 |
| Texas Instruments | OPA828 | 3 | 15 |
| Texas Instruments | OPA1656 on DIP | 3 | 8 |
| Nisshinbo | Muse02 | 2 | 40 |
| Texas Instruments | LM4562NA | 2 | 4 |
| Texas Instruments | NE5532 | 1 | 2 |
| AUDIENCE | SX52B | not usable | 16 |
The
Burson
Audio have a better opamp, the V6 and V7, but in this case there is
no enought space to use these.
About the
OPA1612,
OPA1656 and
AD8599ARZ
I
have used the version on DIP adapter from
Audiophonics.

The complete project of the tube pre-ampl used in this test will be published soon and a new pcb will be tested.

In this article there are no measurements on the class D amplifier because these are not useless in this system because the tube preamplifier will have much higher distortion than class D section.
In the future I would like to eliminate the opamps on
the signal path and
use a differential vaccum tube preampl like my
DAC output stage
(in develop phase).
The interconnect cables are
NEOTECH NEMOI-3220 and
SynchestraRef by Luminous Audio.
The local feedback on tube stage is obtained by eliminating the cathode capacitor but I suggest to test both the configurations.



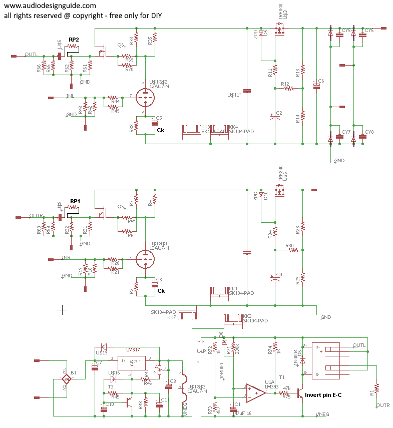
TUBE PRE-AMPL Ver. A
Voltage gain 14x about 23dB or 10x about 20dB (without Ck c5/c3)
Frequency response > 1Mhz
Output impedance 5ohm
Zero noise with Virtual battery power supply
DC filament
Soft start filament
Switch-on relay anti-bump
Use output capacitors 10uF min to drive 10Kohm load
Zero feedback or 3dB local feedback (without Ck c5/c3)

R18,R19,R42,R43 220K
1/8W 1% RN55D2203FB144
R59,R60,RR65,R66
100K 1/8W 1% RN55D1003FB14
R31,R32,R61,R62
33K 3W 5% PR03
R5,R6,R69,R70
1K 1/8W 1% RN55C1001BB14
R3,R4,R33,R35
82K 1W 1% PR01
R20,R21,R44,R49
2K 1/8W 1% RN55D2001FB14
R12,R30
470K 1/4W 1%
R13,R28
10K 2W 5%
R14,R29
150K 3W 5%
R2,R38
1200 1/8W 1% RN55C1201BB14
R45
15K 1/4W
R48
1800 1/4W
R46
150 1/4W
R47
100 multi-turn trimmerr
R71
220K 1/4W
R72
1K 1/4W
R74
2200 1/4W
R73,R11,R34
4700 1/4W
R75
47K 1/4W
RP1,RP2
150 1/2W 1% RN60 (in series to the output capacitor, see photo)
C2,C4
33uF 400V UVY2G330MHD
C3,C5
220uF 10V UFG
C6
100uF 400V LGU2G101MELZ
C7
4700uF 25V
C1,C8,C10,C11
220uF 25V
CY5,CY6,CY7,CY8
10nF 440VAC R474I210050A1K V057
U$5,U$8,U$9,U$11
12uF 400V MKP (min. 10uF for 10Kohm load)
U$3,U$6 IRF840
U$19,U$16,D6,D8 1N4007
Q5,Q6 IRF820
T3 2N2905
U$15 LM393
B1 2KBP01
D5,D10 Zener 10V 0.5W
D1,D2,D3,D4 UF5407
T1 BC517
(invert pin E with C)
RL1 G6S-2
2-pole micro signal relay
Connections RS 718-7987 MOUSER 571-1217056-1
![]() |
5 item of Heat Sink TO220 Vertical 11 Degree C/W, 2.67mm Hole, 38.1x34.92x12.7mm Aavid 513102B02500G Mouser 532-513102B25 |

Here the files to produce the PCB

Here the system with temporary set of transformers, you can use a single transf. with 230V 0.2A and 15V 1A.




I have add a 150ohm Vishay Dale in series to the output capacitors to limitate the current peak on switch-on phase.
If you want switch-off the tube pre-ampl without reduce the volume on the Fosi Fox V3 or you are using a class D module without a volume to eliminate the bump you can add this circuit.


B1 diode bridge DF02M
R1 2200ohm 1/4W
R2
4700ohm 1/4W
C1 10uF 35V
OK1 Opto isolator
SFH610
Q1
BC337
Connections
RS 718-7987 MOUSER
571-1217056-1


I have used a 5814 Jan Philips to get the best sound but you can use any
12AU7/ECC82/E82CC.
A valid alternative to NOS tubes is the EH 12AU7 which
is more pleasant with some tracks.

Here you can see the frequency response (> 1Mhz) and voltage gain (both channels) of this pre-ampl.

Here you can see the frequency response without Ck on tube, about 3dB of voltage gain are lost.





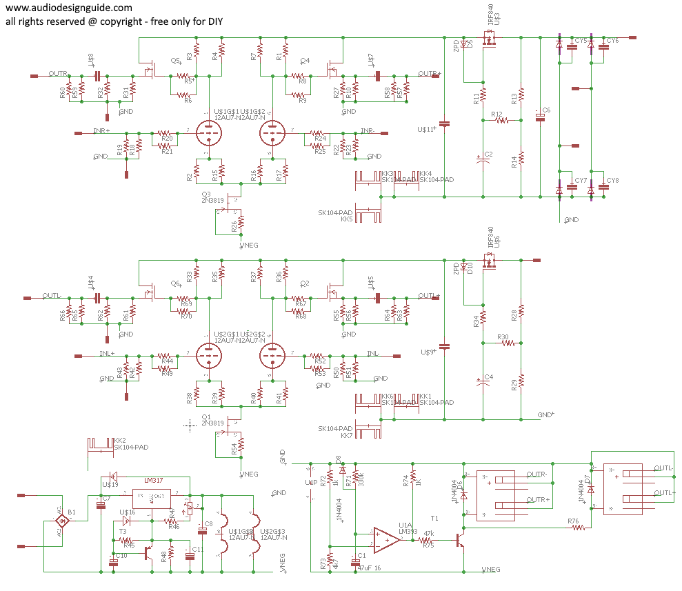
TUBE PRE-AMPL Ver. B
This is the new version with 2 tubes develop to have balanced and un-balanced
input.
see Hybrid
Class D system ver. 2 and new DAC Output stage
It is possible to use this new version also with un-balanced output to drive the Fosi Fox V3.
TOTAL COST
| description | unit price | quantity | total (euro) |
| Fosi Fox V3 with 48V 5A power supply | 140 | 1 | 140 |
| SS3602 with DIP socket / riser | 85 | 2 | 170 |
| Tube pre-ampl components (pcb,tube,cap.,...) | 150 | 1 | 150 |
| Tube pre-ampl chassie | 80 | 1 | 80 |
| Tube pre-ampl power transformer | 60 | 1 | 60 |
| total | 600 |