|
back
to www.audiodesignguide.com |
To get more information contact me at: webmaster@audiodesignguide.com |
![]() |
![]() |
![]() |
see the complete articles on: www.audiodesignguide.com/doc/index1.html
It seems
a silly and common circuit but it has got great differences from any other
similar design, that’s why this is unique.
We have a typical source
follower (as an emitter follower but with a Mosfet) working in pure class A with
a current generator.
Please note that this circuit works only in pure
class A, so it requires enough bias current for the requested output power.
.
In my design the first feature
making a big difference in the sonic results is the negative power supply and
the signal ground tied to the drain of source follower.
With this design we achieve:
The discoupling
The
second feature is in the big concern in the power supply design.
Onto a
capacitive-input power supply, where there is a diode bridge connected to a big
capacitor, very high current peak are generated on the diodes. Those peaks
generate residuals all over the amplifier power band.
So, this
circuit adopt a little capacitor after the bridge (only 3300uF for an amplifier
working with 3A bias).
This
capacitor is followed by a MOSFET voltage regulator, featuring a very low
frequency CR filter (220uF/100Kohm) which is based on the Virtual Battery
Operation, invented by Technics (something good can be found in the consumer
world, too).
CURRENT AMPLIFIER

The 500
Ohm precision trimmer should be set to balance the output fuse voltage to 1/2 of
the regulator output.
This
single trim could be done after the switch-on, because it just optimizes the
output swing to the maximum available.
The 2 x 18V 1W zener are optional and these can be used to
prevent crash of the mosfet when it receive bad input signal like a vacuum stage
startup (these can decrease the sonic performances).
The
quiescent current is set by the resistence on current generator source pin, and
can be changed with the simple formula Iq = 0.7 / R where 0.7 is the BD139 Vbe.
I have
implemented on-board a connection for a switch to modify the bias current (2
values) because, since sometimes I listen at music with a low spl in this way I
can save power dissipation.
The power
supply transformer can be used with different voltages and currents, from 24V to
33V but with 250 VA min. per channel otherwise you have to reduce the bias
current.
With a
bias current of 3A you can get about 30 Wrms @ 6 Ohm load.
The power
can be increased with the unique drawback of the dissipated power (heat)!
In fact
this is a single ended class A, therefore the theoretical efficiency is 25%,
with 100 W dissipated power, we have only 25 W available to the load.
The
output device, IRFP150, can be substituted by their TO3 equivalents or by other
similar MOSFETs like IRF250, IRFP250, IRF240, IRFP240, with a minimal impact.
Download this Excel table to customize your Power Follower
(start download).
NEW CIRCUIT & NEW PCB


See Ebay shop to buy pcb
CHASSIE
POWER SUPPLY & OUTPUT CAPACITOR
There are some choices for the power supply capacitors:
Concerning the output capacitor, it is important to understand that such a component is a need, and does not worsten the device quality. Again note that a dual rail with a push-pull output stage does NOT solve the problem!
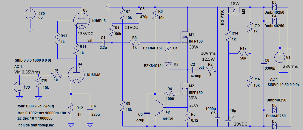
SPICE
SIMULATION
Here some values has been changed to have a faster switch-on

OLD PCB

VOLTAGE AMPLIFIER
The
presented topology, has NO voltage gain (actually it looses something) so
it should
be driven by voltage gain stage, with an output swing not lower than 10Vrms
and Rout < 1000Ohm.
The input
impedance is 47KOhm/1450pF and its resistive value can be adjusted by a pretty
wide range, just using a different input resistance.
The input
capacitance, 1450pF, seems to be very high. Please note that a gain stage with a
1000 Ohm output resistance gives a > 100 KHz cutoff frequency.

6DJ8 / ECC88 / E88CC / 6922 accept a max Vkf (cathode to filament
voltage) of 100V so it is necessary refer the filament ground to 70V because the
upper tube cathode voltage is at 135Vand the lower tube cathode is at 3V.
ALTERNATIVE POWER SUPPLY
