|
back to www.audiodesignguide.com |
To get more information contact me at: webmaster@audiodesignguide.com |
|
Amplifier End version
2022
started in the 2021 INTRODUCTION
This is the last version of the incredible
Amplifier
End, the original design has been reengineered on pcb to allow a
easy assebly. The main benefit of a Circlotron design is an high power amplifier with no switching output stage like a pure class A but higher efficiency, with only 1A bias current still 1mA with 2.3A on 8 load.
Specifications: NOTE
Please do not touch with multimeter probe the mosfet gate after the power on because this
operation will destroy the mosfet. |
![]() ![]() ![]() ![]() |
SUPPORTERS
These companies have supported this project.
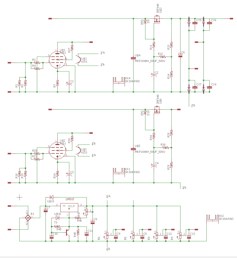
SCHEMATIC
It is very simple design, only few components on the signal path.
This
give an incredible good sound with high slew rate, low dirtortion also on 4ohm
loadspeakers, a high power over the 100W and good frequency band.
The
interstage transformer is the core of this very simple design.
It is used to reduce the output impedance of the vacuum tube,
to increase the output current
and to create a differential signal in order to drive the mosfet with opposite phase as
required by the Circlotron design.
D3a and 6Z51 tubes in the triode connection have about 70 - 80x of voltage gain and an internal resistance about 2 - 2.8Kohm.

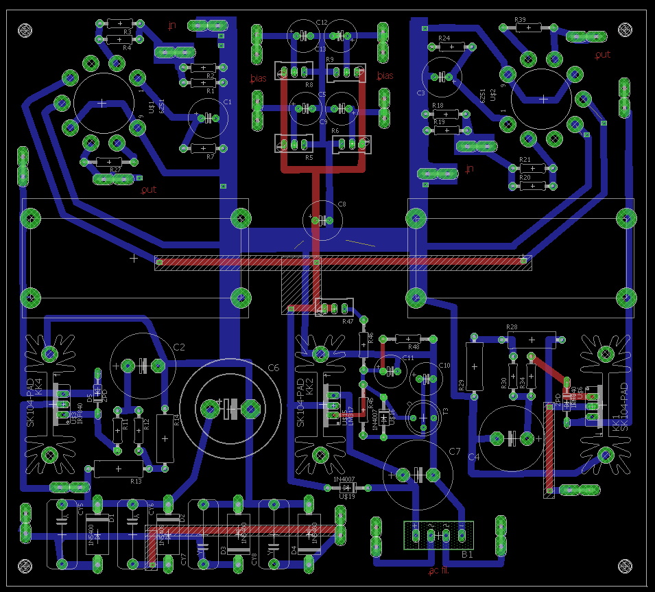
CONNECTIONS GUIDE
This new version use pcb for all the sections.

pcb driver (1 item)
pcb output stage (2 item)
pcb transformer (2 item)
pcb diode bridge (4 item)
PCB DRIVER STAGE


R1,R2,R18,R19
220K 1/4W Vishay Dale RN55
or Caddock MK132
R3,R4,R20,R21 1K
1/4W
Vishay Dale
RN55
or Caddock MK132
R7,R24
68ohm 1/4W
Vishay Dale
RN55
or Caddock MK132
R14,R29
47K 3W
Vishay PR03
R13,R28
22K 2W
Vishay PR02
R11,R34
4700ohm 1/4W
R12,R30 220K
1/4W
R45
68K 1/4W
R46
220ohm 1/4W
R48
1K 1/4W
R27,R39
47ohm 1/4W
Vishay Dale
RN60
or Caddock MK132
R47
100ohm multi-turn trimmer
R5,R6,R8,R9 500ohm
multi-turn trimmer
C1,C3
470uF 6.3V Nichicon UFG
C2,C4
33uF 400V
C6
100uF 400V
C7
4700uF 16V
C10,C11,C8 220uF 16V
C5,C9,C12,C13 33uF 16V
Nichicon UFG
CY5,6,7,8 0.01uF 440VAC
U$4,U$5 50uF 500V
Vishay MKP 1848H
D1,D2,D3,D4 UF5407
D5,D10
zener 10V 1W
B1
diode bridge 100V 2A 2KBP01
U$19,U$16
1N4007
T3
2N2904
U$6,U$3 IRF840
U$15
LM317
U$1,U$2 6Z51 + tube
socket
The connections are 63862-1 (CUT STRIP)
by TE Connectivity / AMP (cod. Mouser 571-63862-1-CT,
cod. RS 718-7987)
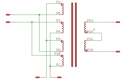
PCB INTERSTAGE TRASFORMER

For this project assemble two of this module.
LL1671 / 20mA or LL1671 AM / 20mA
The connections are 63862-1 (CUT STRIP) by TE Connectivity / AMP (cod. Mouser 571-63862-1-CT, cod. RS 718-7987)
PCB OUTPUT STAGE


For this project assemble two of this module.
R1,R2,R5,R6 180ohm 2W
Vishay PR02
R3,R4,R7,R8
1800ohm 1/4W
Vishay Dale RN55 or
Caddock MK132
U$1,U$2
ECW20N20
2 x FUSE
5A fast with socket
The connections are 63862-1 (CUT STRIP) by TE Connectivity / AMP (cod. Mouser 571-63862-1-CT, cod. RS 718-7987)
PCB DIODE BRIDGE


For this project assemble four of this diode bridge.
D1,D2,D3,D4 MBR40250 ON 250V 40A Schottky Power Rectifier
The connections are 63862-1 (CUT STRIP) by TE Connectivity / AMP (cod. Mouser 571-63862-1-CT, cod. RS 718-7987)
VACUUM TUBE
For this design is necessary a tube with high amplification factor > 60x and low internal resistance < 3000ohm.
The socket pins are not the same for both the tubes, the pcb is for 6Z51 so it need a little modification to be used with D3a.
I suggest to buy a large stock of 6Z51P to make a selection on voltage gain.

INTERSTAGE TRANSFORMER
The
interstage transformer
is used to reduce the output impedance of the vacuum tube, to increase the
output current and to create a differential signal in oder to drive the mosfet
with opposite phase as required by the Circlotron design.
It is necessary a good 4 : 1+1 with a minimun inductance of 50H to have a good
low frequency response if the internal resistance of the vacuum tube is about
2000-2700ohm and the Rdc of primary is more than 300ohm.
Ft(-3dB) = R / ( 2 * 3.14 * L ) = 3000ohm / ( 2 * 3.14 * 50 ) = 9.55Hz
LL1671/30mA in ALT Q configuration have 35H so the
version with an air gap for only 20mA will have about 35H * 30mA / 20mA = 52.5H.
Using a 4 : 1 instead of a 2 : 1 + 1 the mosfet grid will be driven with low impedance and more current so there is a better high frequency response and faster slew rate.
You can use the mormal version LL1671/20mA or the LL1671AM/20mA with amorphous core much more expensive.
What is the sound difference between mu metal and amorphous core transformers? Here a good note from Kevin Carter at K&K Audio.
Surely the silicon-iron with the amorphous version have a different sound, after
a series of tests conducted with other persons I can say that there are micro
details in some tracks that are noticeable only with the amorphous version.
With the amorphous version the sound acquires a greater lightness and adds a
slight softening losing something on the metallic sounds but with digital
sources this is an advantage because it reduces listening fatigue.
In any case, altough the differences are not too significant, after listening the amorphous version it is difficult to go back to the normal version.

There is a pcb for a fast cabling.
MOSFET

Simulation of the output impedance with the old 2SK1058 and with the new Exicon ECW20N20.

POWER SUPPLY
In a normal amplifier using a CRC or CLC in the output stage power supply you can reduce the
noise but in this case the mosfet gate is isolated from the high current power
supply so there is no benefit and it is possible to use a 4 x15000uF or 4
x 22000uF.
The 4 x 22000uF have a different size so you need to change the layout and the
chassie.
Following the experince of my last amplifiers I have used Schottky Fast Soft recovery diodes in any section of the power supply but you can use normal 36A diode bridge like the IRF 36MB60.
To create a bridge with these TO220 diodes I have created a simple pcb.
For this design you can use normal transformers produced in stock so available on market at a good price.
I have used 2 x 320VA with these following secondaries but you can use any value in the range 24V to 33V without problems.
30V-0 5.3A
30V-0 5.3A
If you will follow my layout check the size before buy these transformers.
The Hammond 1182P30 should
be a good component for this project.
There are only one choice for the power supply capacitors:

For the driver stage I have used a r-core R26-90 got on Alixpress web shop.
9V-0
1A for the filaments and mosfet bias
(see pcb driver)
9V-0 1A
for the dc loudspeakers protection (see the relative modules and invert the
phase for any channel)
165V-0 0.1A for the vacuum tube
anodic (see pcb driver)

RESISTORS
All the resistors on the signal path have 2 positions
on schematic because ...

otherwise to get a slightly better result using the MK132 Caddock.
LAYOUT
In order to dissipate all the heat generated by this amplifier in my case I chose this container by HiFi 2000.
Dissipante 04/300B 4U 10mm
SILVER or
BLACK
Product
Code: 1NPD04300B or 1NPD04300N
temperature coefficient 0,31 C°/W per each side

Inner baseplate for Dissipante 300mm
Product Code: 1BASEPD300

Add an internal aluminium panel 3mm size 20 x 29cm
PROTECTION CIRCUIT
Any
serious solid state amplifier need a protection circuit because a fault on
output transistors or mosfet can destroy the loudspeakers.
The
Cirlclotron design never will produce an high dc output but I suggest to use a
dc protection circuit.




SOFT START START AND TEMPERATURE PROTECTION
I am using this module got on Alixpress because it incluse a soft-start and a temperature protection at 75°.

![]() |
Vandal Resistant Push Button
Switches RS Stock No. 174-6381
The
panel cut out is 22mm, the same of noval socket. |
MEASUREMENTS DRIVER STAGE ONLY

60W on 8ohm

100W on 4ohm


PHOTO












COST
The total cost to create this amplifier is not very low
but you are building a reference amplifier without compromise.
This is the cost with Amorph LL1671AM/20mA
| Qty | model | brand | unit price (euro) | total price (euro) | shop |
| 2 | 6Z51 | - | 5 | 10 | www.ebay.com |
| 4 | ECW20N20 | Excicon | 12 | 48 | |
| 2 | LL1671AM/20mA | Lundahl | 250 | 500 | Lundahl distributors |
| 4 | 15000uF 50V | Nichicon | 20 | 80 | www.partsconnexion.com |
| 2 | Power transformers | 100 | 200 | ||
| 1 | Driver transformer | 40 | 40 | www.alixpress.com | |
| 16 | MBR40250 | ON | 2 | 32 | |
| 1 | chassie | Hi-Fi2000 | 230 | 230 | www.hifi2000.it |
| 2 | protection module | - | 10 | 20 | alixpress.com |
| 1 | Soft start | 10 | 10 | alixpress.com | |
| 1 | connectors | 30 | 30 | ||
| 1 | other items | 100 | 100 | ||
| total | 1300 |
and with normal LL1671/20mA
| Qty | model | brand | unit price (euro) | total price (euro) | shop |
| 2 | 6Z51 | - | 5 | 10 | www.ebay.com |
| 4 | ECW20N20 | Excicon | 12 | 48 | |
| 2 | LL1671/20mA | Lundahl | 100 | 200 | Lundahl distributors |
| 4 | 15000uF 50V | Nichicon | 20 | 80 | www.partsconnexion.com |
| 2 | Power transformers | 100 | 200 | ||
| 1 | Driver transformer | 40 | 40 | www.alixpress.com | |
| 16 | MBR40250 | ON | 2 | 32 | |
| 1 | chassie | Hi-Fi2000 | 230 | 230 | www.hifi2000.it |
| 2 | protection module | - | 10 | 20 | alixpress.com |
| 1 | Soft start | 10 | 10 | alixpress.com | |
| 1 | connectors | 30 | 30 | ||
| 1 | other items | 100 | 100 | ||
| total | 1000 |