|
back to www.audiodesignguide.com |
To get more information contact me at: webmaster@audiodesignguide.com |
|
The extreme H-frame subwoofer December 2022 |
INTRODUCTION


This H-frame has been simulated using the
Matcad
worksheet
by
Martin King
on a Windows XP virtual machine.
Here has been used the data of the
Faital 18FH510 woofer.



MEASUREMENTS
Follows the frequency response of the loudspeaker with and without the active filter (this is like the simulation model).

OLD ACTIVE FILTER
I have got on Ebay an active crossover module to start like base (NE5532 Subwoofer processing circuit).
The original schematic have a big problem, the output voltage change with the frequency setting.


so I have changed some components and the schematic to obtain a good low-pass and to add a dipole compensation.



The main problem of this previous circuit is the 50Kohm potentiometer for frequency change which is not linear but logarithmic so it is not easy find the right position and the fixed frequency of the second filter.
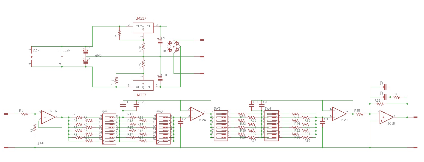
NEW ACTIVE FILTER
Follows the new filter with a true variable 24dB/oct + dipole compensation


| n. | C1 (nF) | C2 = 2xC1 | R1 and R2 | C1 (F) | C2 (F) | F (Hz) |
| 1 | 150 | 300 | 3570 | 0,000000150 | 0,0000003 | 210,0 |
| 2 | 150 | 300 | 4120 | 0,000000150 | 0,0000003 | 182,0 |
| 3 | 150 | 300 | 4700 | 0,000000150 | 0,0000003 | 159,5 |
| 4 | 150 | 300 | 5490 | 0,000000150 | 0,0000003 | 136,6 |
| 5 | 150 | 300 | 6200 | 0,000000150 | 0,0000003 | 120,9 |
| 6 | 150 | 300 | 7150 | 0,000000150 | 0,0000003 | 104,9 |
| 7 | 150 | 300 | 8250 | 0,000000150 | 0,0000003 | 90,9 |
| 8 | 150 | 300 | 9530 | 0,000000150 | 0,0000003 | 78,7 |
R1
1Kohm 1/4W 1%
R2
100Kohm 1/4W 1%
R3,R11,R19,R27 3570ohm
1/4W 1%
R4,R12,R20,R28 4120ohm 1/4W 1%
R5,R13,R21,R29 4700ohm 1/4W 1%
R6,R14,R22,R30
5490ohm 1/4W 1%
R7,R15,R23,R31 6200ohm 1/4W
1%
R8,R16,R24,R32 7150ohm 1/4W 1%
R9,R17,R25,R33 8250ohm 1/4W 1%
R10,R18,R26,R34
9530ohm 1/4W 1%
R40,R41
270ohm 1/4W 1%
R38,R39
3000ohm 1/4W 1%
R36
56Kohm 1/4W 1%
R35
3Kohm 1/4W 1%
R37
0ohm
C1,C2,C3.C4,C11,C12 0.15uF WIMA MKP
C5,C8
0.22uF WIMA MKP
C6,C7
470uF 35V
C9,C10
100uF 25V
IC1,IC2
NE5532
U$1
LM317
U$2
LM337
B1
diode bridge 1A
SW1,SW2,SW3,SW4 dip switch 8
way
It is necessary a 1uF on output signal to this filter to eliminate very low frequency.
Follows the measurement of this new filter on amplier output in all the dip switch positions..

Follows the measurement of this H-frame subwoofer with this filter in all the dip switch positions.

AMPLIFIER MODULE
These modules are availbale at low cost on Alixpress shop.
L-25D IRAUDAMP9 IRS2092 IRFB4020 Top Class D Audio Amplifier Board 250W*2 8ohm Finished Board.

The L-25D digital
series power amplifier board uses the best performance International
Rectification Company’s Class D power amplifier dedicated driver IC
IRS2092,
and the International Rectification Company’s dedicated digital power
amplifier field effect tube IRFB4020.
Imported original
ultra-low impedance polymer semiconductor solid capacitors are used.
The polymer semiconductor capacitors have ultra-low internal resistance and
ultra-low distortion.
The parameters are as
follows:
700W High Efficiency LLC Switch Amplifier Audio Power Supply Board AC220V Input Output Voltage Dual 60V

The parameters are as follows:
Here is possible to see the signal from the input rca to filter module, to interstage cap 10uF (now 1uF), to the potentiometer for the level control and to output module.

Today 26 Jun I have upgraded my subwoofer ampl with 2 x 72-0-72VDC 600W SMPS modules.
SMPS600RxE is the first product from a new series of
High Performance, High Efficiency Resonant SMPS dedicated for
High-performance Class D amplifiers which requires multiple supply voltages
for best efficiency and performance. The SMPS600RxE is capable to deliver
600W continuous for audio amplifiers and 760W peak power. The stock
available output voltages are adjustable within 10% range. It uses
zero-voltage switching half bridge resonant topology. The main advantage is
lower size and cost compared with a similar regulated SMPS and better
efficiency, up to 95% compared with the regulated SMPS’s due to the fact
that the transistors are soft-switched, and the current through the switches
has sinusoidal shape, and there are no output inductors. The SMPS features
over-current protection which limit the output current at about 120% of the
maximum peak power, about 800W. The output voltage is regulated, and has
very low ripple. In addition to the main differential output, it has one
more low-power differential output, +-24V at 200mA and one low power 24V
300mA output. All outputs are isolated from each other, and they are well
suited to be connected in any configuration required by a class D or class T
amplifier. This power supply is intended to be used with CxD series class D
amplifiers which require 5 supply voltages, one differential high power
supply for amplifier power stage, one low power aux. differential supply for
preamplifier and input stage, and one low power aux. voltage for Driver
stage.
Remeber to buy also the Auxiliary Wiring option.
The result is more high frequency noise but more power.

![]() |
I
have used a DC protection module to save my woofer in case of fault on
switching amplifier. The AIYIMA 2.0 DC protection module on Alixpress with optoisolators is perfect. |

To separate the high frequency ampl from this ampl I have use a BUF634 module
![]() |
BUF634 Module
High Speed Current Buffered Output Audio on
Alixpress 1. High output current: 250 mA 2. Conversion speed: 2000v/us 3. Bandwidth: 30MHz 4. Low static current: 1.5mA 5. Power supply range: +2.25~18V 6. Internal current can be limited 7. Overheat Turn-off Protection Here schematic |
FINAL CONSIDERATIONS
AND LISTENING SESSION
PHOTOS



