
| the Monitor 3 by Andrea Ciuffoli - last update October 16, 2011
To get more information
contact me at: |
![]() |
![]() |
![]() |
![]() |
![]() |
This project born to create a reference monitor loudspeakers to test my new amplifiers without a budget limit.
It is obvious that 3 are the min number of ways to create a true full range
loudspeakers so in the future
this system will be integrated with an active MFB subwoofer to get the lower
frequency band (20-50Hz).
The midrange driver is responsible of the main frequency range so it should have
the max quality possible.
I have used probably the best mid-woofer on the market. It is a 18cm to get a
good low frequency band
also without a subwoofer and to keep always a high crossover frequency with the
tweeter.
The quality of the high frequency band in the
Monitor 2
has been increased using the best Morel tweeter.
COMPONENTS
![]() |
AudioTechnology
Quenze 18 H 52 17 06 SD
|
||||||||||||||||||||||||||||||||||||||||||||||
![]() |
|||||||||||||||||||||||||||||||||||||||||||||||
![]() |
Morel ST1308
|
||||||||||||||||||||||||||||||||||||||||||||||
![]() |
|||||||||||||||||||||||||||||||||||||||||||||||
![]() |
Jantzen Audio Superior Z-cap
Jantzen Audio Z - Superior Caps are high-end components,
delivering a natural, almost holographic soundstage.
I have tested these and compare with my references Solen MKP and Clarity Cap SA range caps. In the article of Tony Gee these get a verdict of 10. www.humblehomemadehifi.com
|
||||||||||||||||||||||||||||||||||||||||||||||
![]() |
Jantzen
Air Coils To get the lower distortion it is necessary use only air coils inductance with a good wire section. |
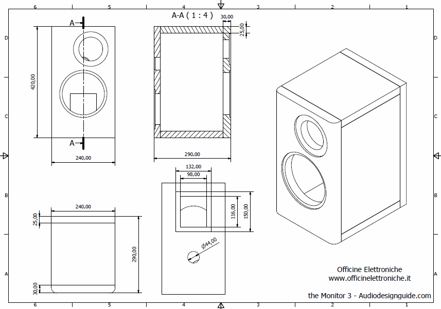
ENCLOSURE
To create a hi-end loudspeakers it is necessary build an enclosure without compromise and only a person with lot of experience in this filed can create a true good enclosure.
For this purpose I have used www.officinelettroniche.it of Ivan De Cesaris.



The loudspeakers on the custom stand created by Stand Audio Artigianali on my specification:
Stand Model 2
Height 60 cm.
Base inf. 30 x 35 x 1,5 cm. (5 hole)
Base sup. 24 x 29 x 0,6 cm.
n° 4 Montanti 50 x 50 x 3 mm.
Fori filettati x spikes da 8 mm
In this project I
have used the most expensive components available in the market so also for the
stand was necessary a product without compromises and with an extreme consistence.
Looking on Internet I have found this good italian craftsman with a lot of
experience in loudspeakers stands.
He can create any kind of stand on your specification and the price is very
competitive, half cost of the commercial product because you buy directly from
the builder.
I like 3 spike instead of 4 to avoid long time in the regulation so this base
can be used with 4 and 3 spikes.
Note the special finish of these stands with very precise welds.
The columns of these stands has been filled using fine sand for aquariums, 5Kg for each stand.

![]() |
![]() |
![]() |
![]() |
| Bass Reflex Tube HP 50, Speaker terminals VSC 110BW and 2 sheet of MFD (Moulded Foam Dampening) from Audiokit | |
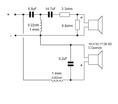
CROSSOVER DESIGN
I
have used in all the measurements the Clio system by
Audiomatica
with the Transit by
M-Audio
to use the USB port of my portable pc (instead of the PCI audio board).
After many test my choice is a constant impedance filter to match any vacuum
tube and solid state amplifiers without feedback with low damping factor.



The crossover have a separated box for each channel.
Follows the near field frequency band of the Audiotechnology to check the bass reflex frequency.
![]() |
![]() |
OLD CROSSOVER DESIGN
Follows the frequency response of both the drivers without the filter at 1Meter on MLS impulse with a sampling of 48KHz and a size of 4K on my laboratory room, it should be considered from 500Hz to 20KHz

| This first design is
inspired to the Humble Homemade Hifi design of
The Monitor. Also if is more flat with 10uF + 4.7uF on listen test my friends prefer the filter only 10uF.
|
![]() |
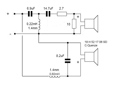
| The second design is
a normal 12-18dB/octave very flat. The my friends don't like very much this filter probably too flat on medium-high frequency.
|
![]() |
| This new design is a
normal 12-18dB/octave with a low decay on high frequency.
|
![]() |
| new design
in August
The 6.9uF has been created with 4.7uF and 2.2uF in
parallel. |
![]() |
| Filter of
August 2011, frequency response at 1.5m
|
|