|
back to www.audiodesignguide.com |
To get more information contact me at: webmaster@audiodesignguide.com |

THIS IS MY ACTUAL PLAYER SYSTEM
INTRODUCTION
The
EMU 0404 USB can be used in hi-end audio
systems to play the hi-resolution 192KHz 24bit audio files.
This USB sound card use one of the best DAC chips available on the market, the
AKM 4396 with an internal I/V and differential
outputs.
It is necessary a PC and a
software like the freeware Foobar 2000
because
Windows Media Player is not able to play files over 96KHz .
In
these my first tests has been used the my last amplifier
PP2010
and the loudspeakers
The Monitor
3.
I consider very near to an analog source only the 192KHz 24bit
stored in any lossless audio format like the
Flac.
If you have a good sound card you can make some
simple tests on different resolutions using the free tracks available on 2L website.

EMU 0404 USB
Modifications
To get the best sound from this sound card it is
necessary exclude the op-amp of the output stage and use a linear regulated power supply
instead of the normal switching type.
I have also changed some electrolytic capacitors near the DAC chip AK4396 with
Sanyo OS-CON.
The 5Vdc power supply has been created with a 50VA 9V transformers, a 3A
diode bridge, a 4700uF 25V and LM1086CT5.
The AKM 4396, like the Cirrus
CS4397 and the Wolfson
WM8740, have an internal I/V and two differential outputs.
On all the analog outputs there is a DC voltage, about 2.5v (half of power
supply).
Follows the my Foobar 2000 layout obtain using the foo_ui_columns.dll.

Transformers output stage
The more simple and good output stage can be created using the
Lundahltransformer
LL7903
as used in my
DAC Final
test.
In this project the design concept of
Stefano Perugini
(pag. 2,
3,
4,
5,
6) has been
integrated, for reference he published an article on Glass Audio (Volume 10
- Number 6).
|
![]() |
|
![]() |



Folllows a series of real test on different output stages
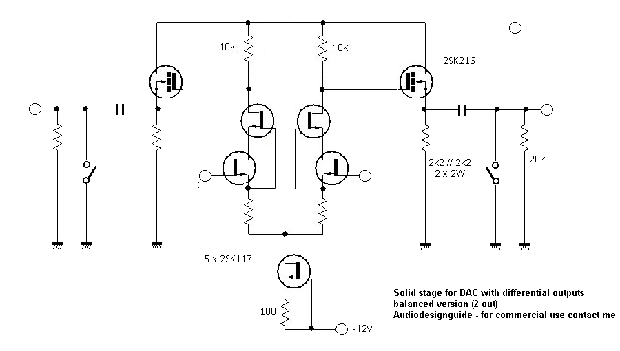
Solid state fet-mosfet output stage



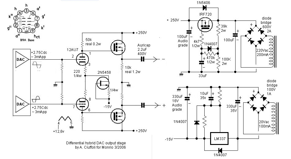
Hybrid vacuum tube output stage
I have design the following output stage for the Monrio CD Top loader (value 10000$).
There is a differential with a E82CC per channel followed by an IRF820 mosfet.



Pure vacuum tube output stage

For this design can be used the Lundahl LL1660/PP or LL1689/PP, it depend by the output impedance and output level choice.

