| back to www.audiodesignguide.com |
To get more information contact me at: webmaster@audiodesignguide.com |
Sectember
25, 2005
The very positive experience using the DAC 5.0 and the many articles about the
headphone amplifiers with operational amplifiers have bring me to this project.
Off course I will apply the same philosophy of my other projects with a "little" exception: the feedback.
The target was to create a compact headphone for my Beyerdynamics DT880 including the DAC stage.
Yes, an SPDIF to Headphone converter in a very compact box with the hi-end performancs!
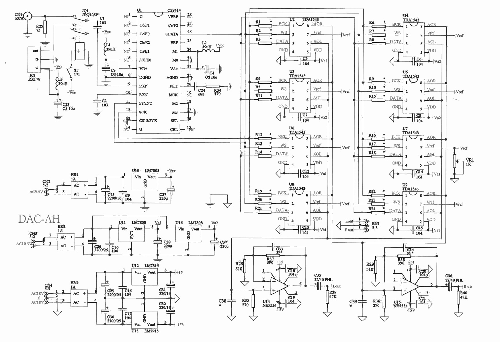
The starting point is, like the DAC 5.0, the DAC-AH complete by http://eshop.diyclub.biz sell at the incredible price of only 135$.
Before to start to see the few modifications to do see the differences in the photos below.
![]() The internal layout has been redesign to create the space for the 10K+10K DACT stepper attenuator and the Auricap interstage capacitors. The power switch has been replaced with a miniature type. |
![]() |
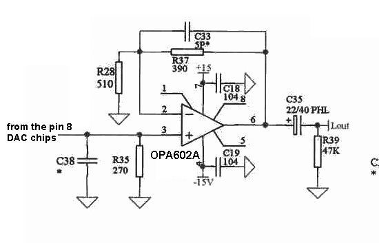
Of the original schematic of the DAC-AH has been modified the output stage with big differences from the original.

follows the new output stage

The current generated by the 8 x DAC TDA1543 is converted to a voltage with a new 250ohm resistor VISHAY (cod. 201-9854 of http://www.rs-components.com/), follows an Auricap interstage capacitor to skip the DC voltage (about 3.5V) to preserve the max dynamic range in the operational amplifier, a 10K DACT stepper attenuator is used like volume control.
The feedback resistors of the op amp. has been changed to get enough gain to drive the headphone.
370 ohm / 510 ohm + 1 = 1.72x
and now
10 Kohm / 1 Kohm + 1 = 11x => 20.8dB
To complete the modification is necessary cut two wire on the PCB to insulate the DAC output from the OP amps.
These 2 resistors are responsibles, like the 250 ohm, of the sonic performance so must be only MK132 Caddock (see http://www.welbornelabs.com/cad.htm) or Vishay.
The output capacitor on headphone output has been delete because the DC offset of the operational amplifier is very low (max 3mV) and could be force to 0 using a simple trimmer (see OP602A datasheet).
The same values of resistances are used in the Pocket Headphone Amplifier by Chu Moy with OPA134.
Someone could think to change the OPA602 with a OPA134 or other type but I don't know if these will sound better.
About wire forget the teflon ! use only stranded tinned copper wire with pvc insulator and for loudspeakers the same.
A very good quality stranded tinned copper wire could be buy directly from E-Z-HOOK that carries an extensive line of fine stranded and extra flexible wire.
As support for the interstage capacitors has been used a Twist Eye Terminal by Grennan Audio.
Now we have a system with very few components on the signal path where every of these has been selected very well and the result is great!
![]() |
As told before this project is born to drive my
Beyerdynamics DT880 with a nominal impedance of 250 ohm and off cource can
be used with any headphone with an impedance range 200 - 600 ohm. To drive low impedance headphone like Grado is necessary a modification of the output stage. In detail a BUF634 should follows the OPA602A to have enough output current. Follows the project PIMETA for more info. |
One suggestion: to get the best sound wait 15-30 minutes before ear this amp.; like the vacuum tube and class A amplifiers.
Follows the calculation of the parameters:
DT880
Nominal impedance acc. to IEC 60268-7 250 Ω Nominal SPL acc. to IEC 60268-7 96 dB Nominal THD acc. to IEC 60268-7 < 0.2% Power handling capacity acc. to IEC 60268-7 100 mW
Power = Vrms * Irms
Irms = Vrms / R
Power = Vrms * Vrms / R
Vrms = sqrt(Power * R) => sqrt(0.1 mW * 250 ohm) = 5 Vrms
Vp = 1.41 * 5 Vrms = 7 Vp
Irms = 5 Vrms / 250 ohm = 20 mA
with a 600 ohm headphone Vp is about 11V so the power supply at 15V is enough.
For the current we are near the limits of the operational device.
| Follows the test results with Clio System by Audiomatica (see the description and the considerations of the image on the right). | |
![]() |
Here the result at the DAC chip output terminal (on 250
ohm).
|
![]() |
Here the result at the operational amplifier output (on
headphone jack) without any load and at the maxim acceptable distortion
level.
|
![]() |
Here the result at the operational amplifier output (on
headphone jack) with a 250 ohm load and at the maxim acceptable
distortion level.
|
![]() |
Here the result at the operational amplifier output (on
headphone jack) with a 250 ohm load and over than the maxim acceptable
level for my Beydynamic DT880
|
![]() |
Here the result at the operational amplifier output (on
headphone jack) with a 250 ohm load and at a higher distortion
level.
|
![]() |
Frequency response at the DAC chip output
|
![]() |
Frequency response at the OP Amp. output
|
Follows the photo of my compact hi-end system with the TR3000 HP used like juke box to store 300 CD in TTA format (lossless) and Optoplay USB audio interface (not visible) to create an optical output to connect with a fiber cable to this amp.(on left under the headphone).
The little keyboard is a very good product sell by Precision Squared Tech
